подразделения банка, вопросы функционирования и авто матизации системы.
Статья может оказать значительную помощь как в построении с нуля
различных систем управления банком, так и в организации и совершенствовании
работы подразделений и бизнес-процессов банка по соответствующим системам
управления.
Введение. . . . . . . . . . . . . 5
Бизнес-инжиниринг и системы управления: основные понятия и определения 5
Необходимость и уровни формализации систем управления в банках. . . .. . . 6
Типовой состав системы управления. . . . . . . . . . 8
1. Цели и задачи системы. . . . . . . . . . . . 8
Уровни формализации и развития систем управления в банке. . 8
2. О сновные содержательные элементы, бизнес-модели и регламенты
системы. . . . . . . . . . . . . . 9
3. Бизнес-процессы и функции системы. . . . . . . 9
4. Структурные звенья системы. . . . . . . . 9
5. Автоматизация системы. . . . . . . . . .. 10
6. Финансы системы. . . . . . . . . 10
Системный анализ. Лекция 6. Архитектура систем в Банке ч.1
Структура и детальное описание основных систем управления в банк е . 10
Объекты и системы управления в банке. . . . . . . . 12
0. Интегрированная система управления (ИСМ). . . . . . . 14
Цели и задачи системы. . . . . . . . . . . .. 14
Основные содержательные элементы, б изнес-модели и регламенты систе мы
Бизнес-процессы и функции системы. . . . . . . .14
Структурные звенья системы. . . . . . . . 14
Автоматизация системы. . . . . . . . . . 15
1. Система стратегического управления. . . . . . . . .. 15
Цели и задачи системы. . . . . . . . . . . .. 15
Основные содержательные элементы, б изнес-модели и регламенты систе мы
Бизнес-процессы и функции системы. . . . . . . .15
Структурные звенья системы. . . . . . . . 16
Автоматизация системы. . . . . . . . . . 17
2. Система управления бизнес-процессами цели и задачи системы.. . . . . 17
Основные содержательные элементы, б изнес-модели и регламенты систе мы
Бизнес-процессы и функции системы. . . . . . . .17
Структурные звенья системы. . . . . . . . 18
Автоматизация системы. . . . . . . . . . 19
3. Система управления персоналом и оргструктурой цели и задачи системы. 1 9
Основные содержательные элементы, б изнес-модели и регламенты систе мы
Бизнес-процессы и функции системы. . . . . . . .19
Структурные звенья системы. . . . . . . . 20
Автоматизация системы. . . . . . . . . . 20
4. Система управления качеством цели и задачи системы. . .21
Основные содержательные элементы, б изнес-модели и регламенты систе мы
Бизнес-процессы и функции системы. . . . . . . .22
Структурные звенья системы. . . . . . . . 22
Автоматизация системы. . . . . . . . . . 22
Диагностика систем управления в банке. . . . . . . 23
Общая диагностика. . . . . . . . . . .23
Матрица общей диагностики систем управления банком. . . 24
Бизнес-архитектура экосистемы банка: как построить и что внутри
Детальная диагностика. . . . . . . . . 26
Стратегическое управление. . . . . . . . 27
Управление бизнес-процессами. . . . . . . . 28
Управление персоналом и оргструктурой. . . . . . . . . 29
Управление качеством. . . . . . . . . . . .. 30
Заключение. . . . . . . . . . ..31
Источники информации. . . . . . . . . 31
На сегодняшний день эффективного управления ресурсами и операционной
деятельностью банка недостаточно для его стабильного развития и конку рентного
преимущества. Необходим переход н а новый уровень — уровень развития и
постоянного совершенствования. Четкая стратегия, регламентированность и
адаптивность бизнес-процессов, продуманная оргструктура и эффективная
взаимосвязанная система менеджмента бан ка в це лом — таковы г лавные факторы,
которые позволят банку удержать лидирующие позиции на рынке в ближайшие годы.
Если более внимательно посмотреть на управленческую деятельность
практически любого банка, то станет ясно, что все ее элементы тесно
взаимосвязаны. Например, при описании и оптимизации бизнес-процессов
параллельно приходится работать с организационной структурой и
документооборотом банка. Для успешной реализации стратегии банка ее элементы
(например, цели и показатели) необходимо декомпозировать до уровня сотрудников,
спроецировать на бизнес-процессы и проекты банка.
Таким образом, можно говорить о единой системе менеджмента бан ка
(бизнес-архитектуре) и о технологии ее разработки (формализации управления).
Бизнес-инжиниринг и системы управления: основные понятия и определения
Бизнес-инжиниринг — это деятельность (технологии) по
проектированию/описанию, оптимизации и управлению бизнесом компании в
соответствии с определенными правилами, процедурами и системой обозначений.
Результатом проведения бизнес-инжиниринга является система управления (или ее
компоненты) в организации, построенная с нуля либо усовершенство ванная.
В основе бизнес-инжиниринга лежат процессный и системный подходы.
Следует отличать понятие «бизнес-инжиниринг» от понятия » реинжиниринг»,
которое относится к реорганизации и пе рестройке бизнеса, что яв ляется лишь
частью бизнес-инжиниринга.
Одно из ключевых понятий в бизнес-инжиниринге — это «система управления в
организации».
Система управления в организации — это совокупность взаимосвязанных
функциональных, организационных, технологических, информационных и других
средств по управлению определенным видом деятельности (либо объектами) на

предприятии.
Сразу отметим, что в рамках данной статьи автор рассматривает систему
управления не как какой-либо программный продукт или информационную систему.
В нашем случае это более широкое понятие, для которого IT-обеспечение
(автоматизация) является лишь одним из многих компонентов.
Совокупность систем управления, которая охв атывает большинство основных
сфер деятельности и о бъектов управления на предприятии, носит название
«интегрированная система менеджмента» (ИСМ), или пр осто «система
менеджмента».
Интегрированная система менеджмента определяет:
— цели и направления развития бизнеса;
— процессы и технологии бизнеса;
— структуру бизнеса;
— информацию и ресурсы, необходимые для бизнеса.
Бизнес-инжиниринг тесно св язан с бизнес-моделированием, к оторое также
является его ч астью и представляет собой процесс разработ ки различных бизнес-
моделей [1] предприятия (стратегия, процессы, оргструктура, ресурсы) в целях
формализации и оптимизации деятел ьности предприятия. Так им образом, бизнес-
модели являются неотъемлемой частью системы управления на предприятии.
Необходимость и уровни формализации систем управления в банках
Любой банк — это система. У него есть цели, опре деленная оргструктура,
процессы и функции, информационные технологии и т.д. У любого банка есть и
управление, к оторое также представляет собой систему. Однако не всегда
наблюдается такая идеальная картина. У некоторых банков, как и у управления этих
банков, отсутствуют многие свойства системы, что позволяет г оворить об их
неэффективности.
На основе исследования управленческой деятельности в различных банках в
рамках консалтинговых проектов автором сформулированы следующие проблемы и
1. Элементы управления абстрактны (сущ ествуют лишь на бумаге) и почти не
соответствуют реальной ситуации в управлении банком. Например, м ногие
нормативные документы хранятся » для виду» и для проверок Банка России,
некоторые из них устарели и «не работают».
2. В элементах управления наблюдается большая несогласованность, а
иногда даже противоречивость. Например: проблемное взаимодействие
подразделений; долгие согласования нормативных документов; размытая
ответственность за процессы, задачи и проекты.
3. Слабая адаптация управленческой деятельности к изменениям внешней
среды. Например, отсутствие механизмов оперативного принятия и реализации
правильных управленческих решений.
4. Слабая коммуникативность элементов управления. Например, слабая
осведомленность персонала б анка о его стратегии, бизнес-процессах и
корпоративной культуре, непоним ание (а соответственно и неисполь зование в
работе) персоналом нормативных документов.
5. Отсутствие формализованной структуры управленческой деятельности
(элементы управления закреплены на словах и в мысленных представлениях
руководителей).
На основе данных проблем можно сделать вывод о необходимости
формализации уп равления в банке и, как сле дствие, получении больших выгод и
преимуществ в результате проведения данной работы.
Выделим четыре уровня формализации систем управления (табл. 1), для
которых система управления (1) отсутствует, (2) слабо формализована/устарела, (3)
формализована и актуальна, (4) формализована и соответствует современным
технологиям и стандартам.
Данные уровни расположены в таблице по возрастанию степени
формализации и развития системы управления (от наименьшей к наибольшей).
По каждому уровню укажем его характерные признаки.
По оцен кам различных э кспертов, в России не более 10% от общего
количества банков имеют полностью формализованную и эфф ективную систему
управления (уровень 4), соответствующую современным технологиям бизнес-
инжиниринга и стандартам менеджмента (прежде всего это менеджмент качества по
Типовой состав системы управления
Как было отмечено выше, система управления предназначена для управления
определенным видом деятельности (либо объектами) в банке и включает в себя
совокупность необходимых средств и компонентов (элемен тов).
Поскольку для разных видов деятельности (объе ктов) эта совокупность
средств и компонентов мало отличается, можно выделить типовой состав
(компоненты) системы управления.
В рамках данной работы их выделено шесть:
1) цели и задачи системы;
2) основные содержательные элементы, бизнес-модели и регламенты
3) бизнес-процессы и функции системы;
4) структурные звенья системы;
5) автоматизация системы;
6) финансы системы.
1. Цели и задачи системы
Каждая система управления должна быть ц еленаправленной и иметь
определенные цели и задачи.
Уровни формализации и развития систем управления в банке
│Отсутствует │ Слабо │Формализована и актуальна │ Соответствует │
│ │формализована/устаре-│ │ современным технологиям │
│ │ ла │ │ и стандартам │
│- элементы управления │- большая часть │- формализовано и │- используется │
│(стратегия, процессы, │информации на │актуально большинство │профессиональный │
│полномочия и др.) │бумажном носителе; │систем управления; │программный продукт │
│закреплены «на словах»;│- часть информации │- вся необходимая │бизнес-моделирования; │
│- постоянные задержки и│неактуальна; │информация и регламенты │- используются │
│ошибки при решении │- формализованы лишь │доведены до сотрудников и │современные технологии │
│управленческих задач │некоторые основные │используются в работе; │бизнес-инжиниринга; │
│и в повседневной │элементы управления │- проводятся работы по │- реализованы требования │
│деятельности банка │ │анализу и оптимизации │одного или нескольких │
│ │ │систем управления │стандартов менеджмента │

2. Основные содержательные элементы, бизнес-модели и регламенты
особенности, применение описыва ются в виде бизнес-моделей и текстовых
регламентов. При разработке основных содержательных элементов системы
необходимо применять системный подход, то е сть д анные эле менты до лжны б ыть
взаимосвязанными, охватывать основные аспекты и области системы, учитывать
различные факторы, варианты и взаимовлияние.
Более подробную информацию о бизнес-моделях всех систем управления,
рассматриваемых в данной работе, можно найти в материале [1] .
По каждой системе управления будет представлен список задействованных в
ней бизнес-моделей, регламентов и других содержател ьных элементов.
3. Бизнес-процессы и функции системы
Функционирование системы управления и ее связи с другими системами по
входам-выходам описываются в виде бизнес-процессов, которые на нижнем уровне
детализуются на функции (элементарные действия). Необходимость описания
бизнес-процессов диктуется процессным подходом как одним из основных
принципов построения систем управления.
По каждой системе управления будет представлено дерево (иерархический
список) задействованных в ней бизнес-процессов банка.
4. Структурные звенья системы
Для работы системы управления необходимы структурные звенья
(подразделения и персонал банка), кото рые закрепляются за конкретными бизнес-
процессами и задачами в рамках системы.
По каждой системе управления будет представлен список задействованных в
ней подразделений банка.
В банках ра зного размера существует разная иерархия структурных
подразделений. Наиболее общая цепочка выглядит так:
Источник: www.studmed.ru
БИЗНЕС-АРХИТЕКТУРА И СИСТЕМЫ УПРАВЛЕНИЯ БАНКА
Акционеры банка «Б» поставили задачу о разработке комплексной и долгосрочной стратегии развития банка на основе современных технологий управления. Проведя исследования и обучившись на многих бизнес- тренингах, специалисты по организационно-корпоративному развитию банка предложили акционерам следующее решение.
— С корпоративной стратегией нам всё понятно, поэтому сначала мы разработаем систему управления бизнес-процессами банка, так как именно бизнес-процессы — суть всей работы банка, а от результатов бизнес- процессов зависит удовлетворённость Клиентов и прибыль банка. Мы опишем все ключевые бизнес-процессы, создадим процессные команды и обучим их, обеспечим эффективное взаимодействие всех участников бизнес- процессов, чтобы бизнес-процессы выполнялись быстро.
Улучшим (оптимизируем) процессы, где это потребуется, затем организуем управление бизнес-процессами на постоянной основе. В рамках каждого бизнес-процесса мы создадим стратегическое планирование, чтобы каждый бизнес-процесс имел стратегию на основе современных рыночных тенденций, требований клиентов и стратегии банка, а также цели и показатели.
- — Когда бизнес-процессы и управление ими станут прозрачными и отлаженными, мы перейдём к следующей задаче — построение системы менеджмента качества банка (по стандартам ISO 9000) на основе системы управления процессами. Т.е. СМК будет надстройкой для системы управления процессами. Это позволит банку получить сертификат соответствия ISO 9001 и повысить свой имидж, как среди клиентов, так и среди партнёров. Также благодаря СМК и стандартам ISO 9000 мы значительно снизим количество претензий Клиентов к банку и расходы на некачественные продукты и услуги, минимизируем операционные риски, дополним деятельность банка новыми требованиями и методами управления.
- — Параллельно с этим мы начнём автоматизацию бизнес-процессов с помощью современных информационных систем и технологий. Обновим и переведём на качественно новый уровень системы электронного документооборота и оперативного управления (DocFlow / WorkFlow), взаимодействия с Клиентами (CRM) и др. Создадим единый проектный офис, который будет курировать все проекты по организационно-корпоративному развитию банка, качественно улучшим управление персоналом банка, чтобы данная деятельность представляла собой систему.
- — В результате мы получим интегрированную систему менеджмента банка, которая будет являться современным эффективным инструментом по управлению банком для акционеров и топ-менеджеров банка.
На сегодняшний день эффективного управления ресурсами и операционной деятельностью банка недостаточно для его стабильного развития и конкурентного преимущества. Необходим переход на новый уровень, уровень развития и постоянного совершенствования. Четкая стратегия, регламентированность и адаптивность бизнес-процессов, продуманная оргструктура и эффективная взаимосвязанная система менеджмента банка в целом — одни из главных факторов, которые позволят банку удержать лидирующие позиции на рынке в ближайшие годы.
Если мы более внимательно посмотрим на управленческую деятельность практически любого банка, то увидим, что все ее элементы тесно взаимосвязаны. Например, при описании и оптимизации бизнес- процессов параллельно приходится работать с организационной структурой и документооборотом банка. Для успешной реализации стратегии банка ее элементы (например, цели и показатели) необходимо декомпозировать до уровня сотрудников, проецировать на бизнес-процессы и проекты банка.
Таким образом, можно говорить о единой системе менеджмента банка (бизнес-архитектуре) и о методике ее разработки (формализации управления).
Данная глава носит справочный характер и содержит много информации в виде перечислений (списков). Несмотря на это, рекомендуется с ней внимательно ознакомиться для формирования целостного понимания систем управления в банке и более продуктивной работы с последующими главами книги.
Источник: studref.com
Бизнес-процессы, стратегии, системы управления, регламенты, инструкции, модели, операционные риски
Информационно-практический портал для бизнес-аналитиков и бизнес-архитекторов, системных аналитиков и ИТ-архитекторов, риск-менеджеров и специалистов по операционным рискам.
Страницы
- Методики и статьи
- Книги
- Практический опыт
- Интернет-магазин
- Контакты
пятница, 4 января 2019 г.
Бизнес-архитектура (комплексная модель) современного банка
- быстро разрабатывать новые продукты
- быстро внедрять изменения в бизнес-процессах банка
- организовать эффективное взаимодействие рабочих групп и подразделений
- отслеживать детальную взаимосвязь между всеми компонентами: бизнес-процессы, организационная структура, персонал, системная архитектура, программное обеспечение, продукты и услуги, операционные риски и т.д.
- выполнять качественный анализ влияния всех проводимых изменений
- иметь полную актуальную информацию о внутренней деятельности банка 24 часа в сутки с любого технического устройства и из любой точки мира
- более 1000 графических моделей бизнес-процессов (формат А4)
- более 100 других графических моделей (организационная структура, системная архитектура, стратегические карты, аналитические диаграммы и т.д.)
- более 1000 многостраничных электронных документов Word
- более 30 справочников в программном продукте бизнес-моделирования
- Централизованный процессный офис (управление бизнес-процессов) с достаточным количеством квалифицированных специалистов
- Децентрализованные обученные бизнес-аналитики в подразделениях – ответственные за актуализацию каждый своего бизнес-процесса / справочника. Выделяют 10% из своего основного рабочего времени.
- Профессиональный программный продукт бизнес-моделирования, который полностью автоматизирует все функции по разработке, актуализации и оптимизации Бизнес-модели.
- 0 – отсутствует / не разработано / не используется
- 1 – частично разработано / давно не актуализировалось / редко используется
- 2 – разработано и отвечает требованиям банка / активно используется
- 0 – 0.66: низкий уровень зрелости
- 0.66 – 1.33: средний уровень зрелости
- 1.33 – 2: высокий уровень зрелости

Табл. 1. Оценка уровня зрелости, детализации и проработки Бизнес-модели банка

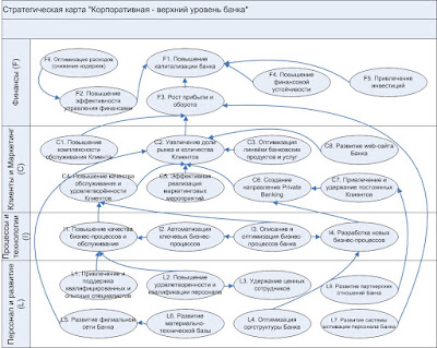
Рис. 1. Стратегическая карта банка (верхний уровень)

Рис. 2. Дерево (реестр) бизнес-процессов банка (верхний уровень)

Рис. 3. Дерево бизнес-процессов банка (детализация)

Рис. 4. Графические модели бизнес-процессов банка

Рис. 5. Показатели KPI бизнес-процесса банка (фрагмент)

Рис. 6. Организационная структура банка (фрагмент)

Рис. 7. Системная архитектура банка (фрагмент)
Инструменты для разработки Бизнес-модели
1. Система бизнес-моделирования
Наиболее распространённой в банковской отрасли России является система Business Studio (разработчик ГК «Современные технологии управления»). В процессе обучения студентов систему Business Studio используют более 150 ВУЗов и бизнес-школ.
Основная задача любой профессиональной системы бизнес-моделирования – это создание комплексной модели бизнеса (Enterprise Architecture) для обеспечения его эффективной работы и развития. Важно, чтобы система имела следующие технические возможности и функционал.
- Возможность графического отображения информации в виде моделей и схем
- Возможность сетевой (групповой) работы
- Возможность гибкой настройки параметров
- Интеграция с другими приложениями
- Наличие средств защиты информации и управления правами пользователей
- Хранение данных Бизнес-модели с помощью системы управления базами данных (СУБД)
- Генерация отчётов и регламентов на основе моделей
- Синхронизация объектов на моделях, интеграция моделей. Одна из важнейших функций, которая позволяет создать систему взаимосвязанных моделей и автоматизированно синхронизировать их.
- Возможность декомпозиции моделей
- Аналитические функции (функционально-стоимостной анализ, имитационное моделирование и др.)
- Управление изменениями
- Проверка моделей на целостность и ошибки
- Публикация Бизнес-модели в WEB (HTML) для доступа всех сотрудников организации
- Оперативное информирование сотрудников о достижении целей и показателей, об изменениях в содержании Бизнес-модели
- Конфигуратор (мета-редактор). Данная функция полезна в случаях, когда необходимо создать новый тип модели / справочника, новые параметры объектов существующих моделей / справочников, новые связи между ними и др.
- Импорт информации в Бизнес-модель, сбор и занесение показателей KPI.

Рис. 8. Задачи системы бизнес-моделирования
2. Комплексная типовая бизнес-модель банка [3] (далее Типовая бизнес-модель)
Это типовое решение, включающее опыт работы и успешные практики более 100 банков. Технически она реализована в системе Business Studio.
Типовая бизнес-модель является эффективным инструментом и информационно-практическим пособием по формализации и совершенствованию деятельности банка. Для многих банков она стала «настольной банковской энциклопедией» (электронной базой знаний), которая используется непрерывно в течение многих лет.
Типовая бизнес-модель может быть успешно использована как банками, которые только начинают формализацию своей деятельности с помощью современных технологий управления, так и банками, которые активно развивают и оптимизируют бизнес.
Использование Типовой бизнес-модели позволяет
- Значительно сократить временные и финансовые затраты на реализацию проектов и задач организационного развития. Например, разработка и реализация стратегии, описание и оптимизация бизнес-процессов, построение системы менеджмента качества, оптимизация организационной структуры и численности персонала, разработка новых продуктов (услуг) и т.д.
- Не разрабатывать с нуля необходимые модели, документы и базы данных, а использовать образцы, по примеру которых выполнять собственные разработки.
- Благодаря Типовой бизнес-модели большую часть проектов и задач можно выполнить собственными силами, т.к. в ней содержатся простые и понятные методики для каждой области менеджмента, подкреплённые примерами.
- Быстро и качественно обучить бизнес-аналитиков и методологов банка.
- Минимизировать риски при построении систем управления и реализации проектов за счёт уже апробированных и зарекомендовавших себя на практике решений и материалов.
- Возможность избежать ошибок и неточностей при создании собственной базы данных в системе Business Studio.
- Внедрить в деятельность банка новые идеи, технологии и успешные практики из банковской отрасли.
Источник: bankiram.blogspot.com
