Мы хотим остановить работу бизнес-процесса до тех пор, пока не будет выполнена работа со стороны ответственного сотрудника и результат работы не будет зафиксирован на портале. Каким образом можно решить задачу?
Увидеть ответ на вопрос: Мы хотим остановить работу бизнес-процесса до тех пор, пока не будет выполнена работа со стороны ответственного сотрудника и результат работы не будет зафиксирован на портале. Каким образом можно решить задачу?, можно купив подписку в которую входит данные ответы:
Купить подписку и ознакомить какие ответы на тесты 1с битрикс входят в нее, можно на главной странице
К какому блоку действий в дизайнере бизнес-процессов относится действие «Задача»?
Увидеть ответ на вопрос: К какому блоку действий в дизайнере бизнес-процессов относится действие «Задача»?, можно купив подписку в которую входит данные ответы:
Купить подписку и ознакомить какие ответы на тесты 1с битрикс входят в нее, можно на главной странице
Бизнес-процессы в Битрикс24. Бизнес-процессы в CRM, в Списках, в Ленте новостей, на Диске
С помощью каких инструментов можно подготовить реестр для хранения информации с возможностью использования бизнес-процессов?
Увидеть ответ на вопрос: С помощью каких инструментов можно подготовить реестр для хранения информации с возможностью использования бизнес-процессов?, можно купив подписку в которую входит данные ответы:
Купить подписку и ознакомить какие ответы на тесты 1с битрикс входят в нее, можно на главной странице
Действие «Запись в отчет»:
Увидеть ответ на вопрос: Действие «Запись в отчет»:, можно купив подписку в которую входит данные ответы:
Купить подписку и ознакомить какие ответы на тесты 1с битрикс входят в нее, можно на главной странице
Необходимо запустить другой бизнес-процесс по документу. Выбираем действие “Запуск бизнес-процесса”. При настройке действия и выборе нужного бизнес-процесса появляются дополнительные поля. Где они настраиваются?
Увидеть ответ на вопрос: Необходимо запустить другой бизнес-процесс по документу. Выбираем действие “Запуск бизнес-процесса”. При настройке действия и выборе нужного бизнес-процесса появляются дополнительные поля. Где они настраиваются?, можно купив подписку в которую входит данные ответы:
Купить подписку и ознакомить какие ответы на тесты 1с битрикс входят в нее, можно на главной странице
При размещении конструкции “Условие” выводится две ветки действий. Можно ли добавить еще одну?
Увидеть ответ на вопрос: При размещении конструкции “Условие” выводится две ветки действий. Можно ли добавить еще одну?, можно купив подписку в которую входит данные ответы:
Купить подписку и ознакомить какие ответы на тесты 1с битрикс входят в нее, можно на главной странице
Если внести изменения в шаблон бизнес-процесса, то как это отразится на запущенных бизнес-процессах по этому шаблону?
Увидеть ответ на вопрос: Если внести изменения в шаблон бизнес-процесса, то как это отразится на запущенных бизнес-процессах по этому шаблону?, можно купив подписку в которую входит данные ответы:
Как настроить бизнес-процесс в Битрикс24?
Купить подписку и ознакомить какие ответы на тесты 1с битрикс входят в нее, можно на главной странице
Что делает действие “Установить статус”?
Увидеть ответ на вопрос: Что делает действие “Установить статус”?, можно купив подписку в которую входит данные ответы:
Купить подписку и ознакомить какие ответы на тесты 1с битрикс входят в нее, можно на главной странице
Смоделируем ситуацию. Необходимо разработать бизнес-процесс, задача которого — удаление “Сделки” с названием, содержащим слово “Тест”
Увидеть ответ на вопрос: Смоделируем ситуацию. Необходимо разработать бизнес-процесс, задача которого — удаление “Сделки” с названием, содержащим слово “Тест”, можно купив подписку в которую входит данные ответы:
Купить подписку и ознакомить какие ответы на тесты 1с битрикс входят в нее, можно на главной странице
Можно ли в рамках бизнес-процесса по элементу списка внести изменения в элемент другого списка?
Увидеть ответ на вопрос: Можно ли в рамках бизнес-процесса по элементу списка внести изменения в элемент другого списка?, можно купив подписку в которую входит данные ответы:
Купить подписку и ознакомить какие ответы на тесты 1с битрикс входят в нее, можно на главной странице
Использование переменных при создании шаблона бизнес-процесса имеет преимущество перед полями документа потому что:
Увидеть ответ на вопрос: Использование переменных при создании шаблона бизнес-процесса имеет преимущество перед полями документа потому что:, можно купив подписку в которую входит данные ответы:
Купить подписку и ознакомить какие ответы на тесты 1с битрикс входят в нее, можно на главной странице
Как создать бизнес-процесс со статусами?
Увидеть ответ на вопрос: Как создать бизнес-процесс со статусами?, можно купив подписку в которую входит данные ответы:
Купить подписку и ознакомить какие ответы на тесты 1с битрикс входят в нее, можно на главной странице
Что важно учитывать при переносе бизнес-процесса на другой портал?
Увидеть ответ на вопрос: Что важно учитывать при переносе бизнес-процесса на другой портал?, можно купив подписку в которую входит данные ответы:
Купить подписку и ознакомить какие ответы на тесты 1с битрикс входят в нее, можно на главной странице
Bitrix Info — сервис проверенных ответов для сдачи тестов и прохождения сертификации 1С-Битрикс и Битрикс24.
- Пользовательское соглашение
- Договор-оферта
Источник: bitrixinfo.ru
Настройка бизнес-процессов в Битрикс24
В Битрикс24 напоминание о задаче сотрудник может настроить только для себя. Нет возможности с помощью настроек повторно уведомить ответственного по задаче.
Но если задача поставлена из бизнес-процесса, то для такой задачи можно настроить дополнительные напоминания!
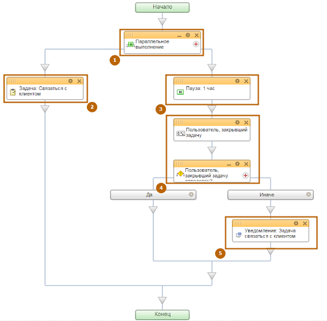
Вот так выглядит схема бизнес-процесса:

А это описание примера, в котором требовалось настроить уведомление по задаче:
В систему поступает лид с сайта. Автоматически менеджеру ставится задача связаться с клиентом сроком на 1 час. Если через час задача не завершена, то руководителю приходит уведомление, что задача просрочена. Руководитель меняет ответственного или сам связывается с клиентом. В итоге, как только задача завершена, процесс идет дальше.
Например, автоматически меняется статус лида, ставятся новые задачи и т.д.
Суть в том, что параллельно (1) должны быть поставлены задача с крайним сроком 1 час (2) и пауза (3) на точно такой же срок. После паузы ставится проверка (4), завершена ли задача. И, если задача не завершена, то руководителю отправляется уведомление (5).
Настройки действий:
- Параллельное выполнение: в этом блоке настроек нет
- В задаче важно настроить параметры:
- Остановить процесс на время выполнения задачи: Да — это самое главное
- Начало: — текущая дата со временем
- Крайний срок: =Dateadd(, «1h») — плюс 1 час от текущей даты со временем
- Разрешить ответственному менять крайний срок: Нет
- Привязать к текущей сущности CRM: Да.
Бизнес-процесс можно скачать по ссылке. В настройках бизнес-процесса достаточно изменить переменную Руководитель и поставить процесс на автозапуск, и всё должно заработать)
Источник: luba-tinaeva-b24.blogspot.com
Как найти и отредактировать нужный бизнес-процесс в Битрикс?
Осваиваю Битрикс. Структура процесса: — приходит электронная завка на подразделение; — сотрудник его принимает заявку и формирует задачу на какого-то исполнителя. Нужно сделать так, чтобы при формировании задачи на конкретного исполнителя (назовем его конечная дата выполнения задачи (а также и заявки) увеличивалась бы на 1 день. Извините, если путаюсь в терминах.
Отслеживать
задан 3 мар 2018 в 10:01
380 1 1 золотой знак 8 8 серебряных знаков 28 28 бронзовых знаков
Хелпдеск и документация Вам в помощь
3 мар 2018 в 10:18
Спасибо, полезная информация. А как-то быстро проблему можно решить?
3 мар 2018 в 12:59
Перешел по первой ссылке. «Перейдите в пункт Бизнес-процессы левого меню. Именно отсюда выполняются все настройки, а также здесь можете увидеть всю историю по прошлым и текущим бизнес-процессам. » Захожу в Бизнес-процессы и не вижу ни одного. Это значит, что моя задача не касается бизнес-процессов?
3 мар 2018 в 13:25
С какой тогда стороны подойти к ее решению?
Источник: ru.stackoverflow.com
