Аннотация научной статьи по экономике и бизнесу, автор научной работы — Прохожева Е.К., Жукова Д.М.
В статье проведен анализ материалов, описывающих понятие бизнес-модели и прогресс её изучения, приведены существующие современные модели различных типов и проведено исследование метода бизнес-моделирования А. Остервальдера. Также исследовано влияние информационных технологий в зависимости от типа предлагаемого продукта.
i Надоели баннеры? Вы всегда можете отключить рекламу.
Похожие темы научных работ по экономике и бизнесу , автор научной работы — Прохожева Е.К., Жукова Д.М.
Влияние информационно-коммуникационных технологий на бизнес-модели современных компаний
Эволюция определения термина «Бизнес-модель»
Многообразие бизнес-моделей в мире ИТ
Особенности бизнес-моделей на рынке платежных услуг
Трансформация бизнес-моделей электронного бизнеса в условиях нестабильной внешней среды
i Не можете найти то, что вам нужно? Попробуйте сервис подбора литературы.
i Надоели баннеры? Вы всегда можете отключить рекламу.
DEVELOPMENT OF BUSINESS MODELS THROUGH THE USE OF INTERNET TECHNOLOGIES
The article analyzes the materials describing the concept of the business model and the progress of its study, gives the existing models of different types and inspecting the A. Ostervalder’s method of business modeling . Also studied the effect of information technology , depending on the type of product offered.
Интернет-бизнес на новостройках Lun.ua: источники дохода, 89% узнаваемость, международные попытки
Текст научной работы на тему «Развитие бизнес-моделей на основе применения интернет-технологий»
направление «Управление инновациями» (бакалавриат), кафедра «Электронная коммерция», ФГБОУ ВО «Поволжский государственный университет телекоммуникаций и информатики»,
направление «Управление инновациями» (бакалавриат), кафедра «Электронная коммерция», ФГБОУ ВО «Поволжский государственный университет телекоммуникаций и информатики»,
РАЗВИТИЕ БИЗНЕС-МОДЕЛЕЙ НА ОСНОВЕ ПРИМЕНЕНИЯ ИНТЕРНЕТ-ТЕХНОЛОГИЙ
Аннотация. В статье проведен анализ материалов, описывающих понятие бизнес-модели и прогресс её изучения, приведены существующие современные модели различных типов и проведено исследование метода бизнес-моделирования А. Остервальдера. Также исследовано влияние информационных технологий в зависимости от типа предлагаемого продукта.
Ключевые слова: бизнес-модель, бизнес-моделирование, интернет, информационные технологии.
E.K. Prohozheva, Volga state University of telecommunications and Informatics, Samara
D.M. Zhukova, Volga state University of telecommunications and Informatics, Samara
DEVELOPMENT OF BUSINESS MODELS THROUGH THE USE OF INTERNET TECHNOLOGIES
Abstract. The article analyzes the materials describing the concept of the business model and the progress of its study, gives the existing models of different types and inspecting the A. Ostervalder’s method of business modeling. Also studied the effect of information technology, depending on the type of product offered.
Бизнес модель и зачем она нужна fashion предпринимателю
Keywords: business model, business modeling, Internet, information technology.
В XXI веке невозможно построить современную гибкую и своевременно реагирующую на изменение внешней среды бизнес-модель без учета информационных технологий. Последние оказывают влияние на все структуры экономики: горизонтальные (различные рынки) и вертикальные (объекты экономики: предприятия, корпорации). Благодаря появлению такой технологии как Интернет, включающей в себя также интернет вещей, мобильный интернет и т.д., становится необходимым выявить ключевые особенности его влияния на построение эффективной бизнес-модели.
Термин «бизнес-модель» играет немалую роль в стратегическом планировании предприятий. Стоит отметить, даты начала публикаций работ, посвященных изучению бизнес-моделей фирм, специализирующихся в сфере электронной торговли, приходится на 1990-е годы. Однако в первой половине 2000 года количество исследовательских работ в области изучения бизнес-моделей фирм существенно возрастает. Связано это с расширением использования данного термина. На данный момент все бизнес модели принято разделять на следующие виды:
1) Франчайзинг — вид рыночных отношений, когда одна сторона передает другой право на использование некого вида деятельности (бизнеса). Это способствует быстрому разрастанию основной компании (франшизы интернет-магазинов, интернет-порталов, напр. «CityNews»).
2) Прямые продажи — продажи неких товаров/услуг, которые осуществляются прямыми взаимоотношениями между продавцом и потребителем без обязательных специально оборудованных для ведения торговли помещениях (напр. Avon, Oriflame).
3) B2B (Business to Business) — бизнес для бизнеса, т.е. это вид экономического и информационного взаимодействия между юридическими лицами (Business to Consumer) — бизнес для потребителя, т.е. это форма электронной торговли, при которой продажа потребителю
осуществляется без каких-либо посредников (напр. Ikea, Starbucks, eBay).
5) B2G (Business to Government) — бизнес для правительства, т.е. связь между бизнесом и государством. Чаще всего к этому виду бизнеса относят госзакупки и арендные отношения (напр. Официальный сайт единой информационной системы в сфере закупок).
6) G2B (Government to Business) — правительство для бизнеса, т.е. это некое онлайн-взаимодействие между исполнительной властью и коммерческими организациями [1] (напр. Официальный Интернет-портал правовой информации, Портал государственных и муниципальных услуг, Официальный сайт РФ для размещения информации о размещении заказов).
Но если мы окунемся в историю, то заметим, что первым, кто смог классифицировать бизнес-модели и дать точное определение этому термину, стал Пол Тиммерс, директор Европейской комиссии. В его работе совокупность продуктов, услуг и информационных потоков, включающих описание различных участников бизнес-процесса, их ролей, потенциальных выгод и описание источников получения прибыли определяется как понятие «бизнес-модели». Исследователи Майкл Витэйл и Питер Уэйл заявили бизнес-модель как взаимоотношения между клиентами, потребителями, партнерами и поставщиками.
Джейн Линдер и Сьюзан Кантрелл из Института стратегических изменений компании Accenture выделили три типа бизнес-моделей: компонентные, динамические и модели реально действующего бизнеса.
Линда Эпплгейт воспринимает бизнес-модель как целостную комплексную бизнес-систему, в которой четко представлена ее структура, показаны взаимосвязи между элементами и представлена возможность изучить ее взаимодействие с реальным миром.
Джоан Магретта тоже воспринимает бизнес-модели как единую систему, но, по ее словам, сама модель не несет в себе сведений о различных возможных итогах и конкуренции.
Также занимался изучением бизнес-моделей Александр Остервальдер. В своей книге «Построение бизнес-моделей: Настольная книга стратега и новатора» он дал определение, которое наиболее точно описывает данное понятие. Бизнес-модель — это определенный план компании, который определяет в каком направлении необходимо двигаться, чтобы реализоваться в рамках ее внутренних структур, процессов и систем.
Стратегия построения бизнес-модели, предложенная А. Остервальдером, достаточно оригинальна. Она предлагает использовать девять блоков, всесторонне описывающих деятельность организации: структуру издержек; потоки поступления доходов; ключевые партнеры, ресурсы и виды деятельности; взаимоотношения с клиентами; ценностные предложения; потребительские сегменты и каналы сбыта. Рассмотрев их подробно, можно сделать вывод, что Интернет прямо влияет на характеристики каждого.
В потребительском сегменте можно выделить нишевый и массовый рынки, многопрофильные предприятия и др. Этот блок описывает клиентскую базу, присущую конкретной компании; разнообразие подпунктов определяется различиями в каналах сбыта, запросах клиентов и предложениях компании. Благодаря Интернету сейчас можно выделить интернет-рынок.
Ценностные предложения — это комплекс продуктов, предлагаемый компанией, ориентированный на конкретный сегмент потребителей и обладающий определенными качествами. Некоторые виды современных услуг не необходимы нигде, кроме интернет-сети.
Среди каналов сбыта автор выделяет собственные и партнерские, отмечая достоинства и недостатки каждого. Они определяют, каким именно путем товар попадет к конечному потребителю. Онлайн- и оффлайн-каналы сбыта широко используются как небольшими, так и международными компаниями.
Взаимоотношения с клиентами могут выражаться в персональной поддержке, автоматизированном самообслуживании и т.д., в зависимости от мотивов компании. Применительно к Интернет-сети это может быть рассылка по электронной почте, раздел отзывов и предложений на сайте.
Потоки доходов фирмы возникают за счет продажи активов, рекламы, посреднических
процентов, передачи временных прав; к примеру, интернет-магазины, появившиеся сравнительно недавно.
Ключевые ресурсы используются компанией для получения прибыли, взаимодействия с потребителями. Для различных бизнес-моделей характерны свои ключевые ресурсы, но не существует бизнес-модели, которая была бы способна обходиться без них. Онлайн-ресурсы компании (например, сайт) также имеют определенную ценность.
Ключевые виды деятельности — базовая характеристика бизнес-модели. Выделяют такие виды деятельности, как производство, оказание услуг и поддержка. Некоторые виды услуг, в основном в сфере IT, невозможны без существования Интернета (интернет-банкинг).
Ключевые партнеры — это фирмы, с которыми организация за время своего существования заключает партнерские договоренности и без которых не может поддерживать инфраструктуру, обеспечивающую существование своей бизнес-модели. К примеру, договоренности «производитель-поставщик» (с развитием Интернета значительно упростившиеся), стратегическое неконкурентное сотрудничество.
Структура издержек учитывает все расходы, необходимые для существования данной бизнес-модели. Современные информационные технологии позволяют оптимизировать их.
Таким образом, современные информационные технологии позволяют современным предприятиям выделить новые типы бизнес-моделей, основанные на новых каналах сбыта, ключевых ресурсах и ценностных предложениях. К примеру, с глобализацией посредством сети Интернет появилась возможность оказания услуг удаленно в режиме реального времени (напр. Интернет-банкинг). Широкое распространение получила «Бесплатная» модель: клиент получает бесплатно основной продукт, но вынужден платить за необходимые для его использования дополнения.
В зависимости от типа предлагаемых продуктов или сервисов (напр. финансовые, человеческие, нематериальные, материальные), могут быть выделены разные бизнес-модели, причем IT-компании предлагают рынку преимущественно нематериальные продукты (к примеру, программное обеспечение). До повсеместного распространения информационных технологий выделялось 2 вида моделей: сервисные и продуктовые. Современные российские и иностранные ученые продолжают изучать данную проблему. К примеру, С.И. Трапезников (д.э.н., профессор кафедры экономических наук СибАГС) называет инновационные бизнес-модели важнейшим условием конкурентоспособности компаний на современных рынках, а Сатоши Намби-сан и Майкл Кузумано, авторы книг и научных статей, к примеру «Why Service Business are not Product Businesses» предлагают выделить «переходную» модель, называемую «Программное обеспечение как услуга» (Software as a Service).
Таким образом, влияние информационных технологий заключается в образовании множества новых типов конкурентоспособных бизнес-моделей: компаний-агрегаторов (B2B2C), формирование «Электронного правительства»,«интернет-магазинов» и компаний-поставщиков программного обеспечения. Можно предположить, что с более глубокой интеграцией сети Интернет в повседневную жизнь появятся принципиально новые бизнес-модели, существующие исключительно в «виртуальном» пространстве. В связи с чем представляется целесообразным использовать накопленные в этой области знания, опираясь на стратегию построения бизнес-моделей А. Остервальдера и современные разработки, развивать данную область.
1. Osterwalder A. The Business Model Ontology. A proposition in a Design Science Approach, 2004, Dissertation at University of Lausanne.
2. Timmers P. Business Models for Electronic Markets // Journal on Electronic Markets. 1998. 8 (2).
3. Weill P., Vitale M. Place to space: Migrating to eBusiness Models. Boston, Harvard Business School Press, 2001.
4. Linder J., Cantrell S. Changing Business Models: Surveying the Landscape // Accenture Institute for Strategic Change, 2000. 5.
5. Lynda M. Applegate. E-business Models: Making sense of the Internet business landscape. Information Technology and the Future Enterprise: New Models for Managers. G.Dickson, W. Gary and G. DeSanctis. Upper Saddle River, N.J., Prentice Hall, 2001.
6. Magretta J. Why Business Models Matter // Harvard Business Review. 2002. 80 (5).
7. Osterwalder A., Pigneur Y. Business Model Generation, 2009, Business Model Genera-tion.com, ISBN 978-2-8399-0580-0.
8. Трачук А.В., Линдер Н.В., Антонов Д.А. Влияние информационно-коммуникационных технологий на бизнес-модели современных компаний // Эффективное антикризисное управление. 2014. № 5 (86).
9. Бабич С., Пархименко В. Многообразие бизнес-моделей в мире ИТ // Синергия знаний. 2012. № 12 (118).
Источник: cyberleninka.ru
Презентация на тему Мобильная индустрия. Почему ваш бизнес должен быть в мобильном телефоне

млрд. мобильных приложений было загружено посредством iPhone и Android устройств.
График продаж iPhone
в миллионах шт.
поквартально за 3 года

Слайд 3Темпы роста мобильной индустрии в цифрах
Примерно 500
000 000 Android — телефонов было приобретено
Примерно
300 000 000 iPhone было приобретено
Доля Android на российском рынке смартфонов достигает в настоящий момент около 62%
Доля iPhone на российском рынке смартфонов порядка 6%

Слайд 4Почему нужны мобильные приложения/сайты?
ФАКТ: Вы теряете
клиентов, пользующихся мобильным телефоном, и дарите их
конкурентам
Исследование: “Как понять пользователей смартфонов”

Слайд 5Почему нужны мобильные приложения/сайты?
ФАКТ: Если Вашей
компании до сих пор нет в мобильном
пространстве, Вы постоянно теряете своих клиентов
Исследование: “Что пользователи хотят видеть в мобильном телефоне”

Слайд 6Поисковые запросы на мобильных устройствах в день
Святого Валентина
Google провел анализ поисковых запросов 14
февраля 2013 г.
— 62% от общего числа запросов популярных ресторанов в день Святого Валентина были сделаны с мобильных телефонов или планшетов.

Слайд 7Почему мобильные приложения?
ФАКТ: Ваши клиенты отдают предпочтение
мобильным приложениям, нежели мобильным сайтам.
Мобильные приложения vs.
Веб-серфинг, минут в день

Слайд 8Доходы от индустрии мобильных бизнес-приложений достигнут $50
млн.
Компании Strategy Analytics в исследованиях приводит такую
статистику: 200 млн. сотрудников использовали для работы мобильные бизнес-приложения в 2012 г.
Прогнозируется, что доходы от мобильных бизнес-приложений вырастут с $25 млн. в 2012 г. до почти $50 млн. к 2017 г.

Слайд 9Потребители и мобильная индустрия
«Клиенты мобильной индустрии привыкли
получать доступ к необходимой информации и приложениям
из любой точки мира в любое время, и мобильные разработчики должны помнить об этом всегда.»
Марк Левитт,
Директор по облачным
бизнес-стратегиям
в Strategy Analytics

Слайд 10Бизнес и мобильная индустрия
Для того чтобы бизнес
был максимально продуктивным, сотрудники компании должны максимально
быстро реагировать на потребности клиентов, начиная с выбора и оформления заказа, ответов на вопросы, и заканчивая доставкой и другими процессами, которые возможно контролировать удаленно. Все эти факторы способствуют ускорению распространения мобильных приложений для бизнеса.
Источник — Strategy Analytics.

Слайд 11Быть гибким — это преимущество
Мобильные технологии дают
возможность малому бизнесу получить весомое преимущество над
крупными компаниями
Малый бизнес, с его способностью гибко и быстро реагировать на малейшие изменения на рынке, в данной отрасли может легко стать победителем и преуспеть.

Слайд 12Преимущества мобильной индустрии для малого бизнеса
Сотрудники компаний
способны предоставлять информацию, отвечать на вопросы, консультировать
и принимать решения вне зависимости от того, где они сейчас находятся.
Бизнес-партнеры, поставщики и дистрибьюторы могут взаимодействовать с Вашей компанией через специально созданные приложения, которые чрезвычайно легко разработать и настроить.
Индивидуально разработанное мобильное приложение поможет найти, изучить и воспользоваться новыми возможностями, в то время как руководители крупных компаний только задумываются о постановке на повестку дня обсуждение вопроса, а нужны ли и зачем внедрять мобильные приложения.

Слайд 13Задействовать все возможности
Стремительный рост мобильной индустрии
дает отличные возможности для развития малого бизнеса,
но советуем воспользоваться всеми доступными технологиями, а не ограничиваться рядом достижений.
Используйте QR-коды, мобильные сайты и мобильные приложения в работе с клиентами

Слайд 145 причин, почему малый бизнес не должен
игнорировать мобильные приложения
1. Всегда на связи с
Обладая мобильным приложением или мобильным сайтом, компания может оставаться на связи с клиентом в любое время
Как только у клиента возникли вопросы или он планирует приобрести у Вас продукт, он может это сделать без каких-либо проблем
Чем меньше барьеров при взаимодействии, тем выше будут Ваши продажи

Слайд 155 причин… Продолжение
2. Привлечение и удержание клиента
людей становятся клиентами или постоянными посетителями компании,
попадая на сайт из функции поиска на своем мобильном устройстве
Если мобильный сайт Вашей компании выдается среди результатов такого поиска и удобен для просмотра с мобильных устройств, то есть отличные шансы, что вы получите большую посещаемость и, как следствие, высокую конверсию.
Напротив, если Вашего сайта нет в выдаче мобильных запросов, компания становится невидимой для этой части потенциальных клиентов.

Слайд 165 причин… Продолжение
3. Повышение производительности
Существует множество приложений,
которые позволят вашим сотрудникам беспроблемно общаться, оперативно
проверять остатки товара, ориентироваться на местности (навигация) и управлять рабочим процессом. Все эти приложения помогут работать более эффективно и продуктивно.
Мобильные приложения могут обеспечить быстрый способ ввода необходимой информации, оформления покупки, выполнение других простых задач.

Слайд 175 причин… Продолжение
4. Избегайте потерь в бизнесе
и учитесь на чужих ошибках
Неудачные мобильные предложения
дорого обходятся малому бизнесу.
57% пользователей не будут рекомендовать ваши услуги или товары, если им не понравился мобильный сайт.
66% не вернутся к Вам, если возникли какие-то сложности доступа или проблемы.
40% принципиально уйдут к конкуренту.

Слайд 185 причин… Продолжение
5. Развитие Вашего бизнеса
запросы выросли в пять раз в течение
последних двух лет.
Небольшие компании, которые вовремя воспользуются новой тенденцией, могут рассчитывать на получение значительной доли рынка, которая окажется гораздо большей, чем на обычном рынке.
Мобильная индустрия олицетворяет собой новый широкий спектр возможностей для развития бизнеса и получения хорошей прибыли.

Слайд 19Пример развития бизнеса
Компания, осуществляющая доставку еды на
заказ из местных ресторанов, смогла увеличить долю
мобильных заказов до 25% от общего числа, после того как выпустила мобильное приложение.
Разумеется, часть этих заказов могла быть сделана и обычным образом, однако проще оказалось воспользоваться мобильным устройством. Но, абсолютно точно, остальные клиенты не сделали заказ, если бы это не было так легко, удобно и доступно.

Слайд 20Рост числа пользователей Интернет в мире
В 1996
г. ⅔ мировых пользователей составляли США. На
сегодняшний день Азиатско-Тихоокеанский регион лидирует по количеству пользователей сети Интернет (41%).
Многие развивающиеся страны не желают идти по традиционному пути развития, и предпочитают DialUp-соединению высокоскоростное широкополосное, тем самым обеспечивая быстрый доступ к мультимедиа и видео контенту.
Повсеместное распространение мобильного интернета будет не менее популярно во многих быстро развивающихся и растущих регионах.

Слайд 21Мобильная индустрия покоряет мир
Мобильные устройства, согласно прогнозам,
скоро обгонят стационарные ПК по количеству пользователей
Количество глобальных пользователей Интернет

Слайд 22Соперничество Android и Apple
В марте 2012 г.
из общего числа приобретенных новых телефонов 62,9%
Доля Google составляла 58%, в то время как iPhone имела 28% из общего количества новых смартфонов.
Во втором квартале 2013 года Google Play обогнал App Store по количеству загрузок приложений на 10%

Слайд 23Соперничество Android и Apple

Слайд 24Электронная торговля
Онлайн шоппинг значительно потеснил традиционную торговлю,
и, с легкой руки всемирно известной компании
comScore, родилось такое понятие как Шоу-рум.
Это традиционный офлайн-магазин или просто помещение, где представлены образцы продукции, по которым покупатели делают заказ онлайн.

Слайд 25Шоу-румы

Слайд 26Почему мобильные приложения?
Мобильные приложения vs. Веб-серфинг, минут
в день

Слайд 27А если мы захотим мобильный веб-сайт?
Мы предлагаем
Вам и мобильное приложение и мобильный сайт
Мы
разместим Ваши мобильные приложения в iTunes Apple Store, Google Play, а также сделаем мобильную версию имеющегося веб-сайта (если таковой есть)
Подготовим маркетинговую стратегию мобильного продвижения

Слайд 28Почему именно наша компания?
Мы способны сделать Ваш
бизнес мобильным быстро и легко
Мы поможем Вам
получить новых клиентов и увеличить количество постоянных покупателей
Мы ведем каждый проект от начала и до конца, осуществляем техподдержку и консультируем при всех возникающих вопросах
Мы являемся экспертами в мобильном бизнесе
С нами можно связать в любое время
Наша система невероятна проста для понимания и удобна в использовании

Слайд 29Общая информация
Мобильное приложение содержит:
Информацию об услугах
Меню ресторана
(в формате TXT или PDF)
Месторасположение ресторана на
карте
Возможность сделать звонок в одно касание
События, спецпредложения и многое другое

Слайд 30Интеграция с социальными сетями
Клиенты могут связаться с
Вами с Вашей страницы в соцсетях
Поддержка Facebook
Поддержка Twitter
Около 40% социально активных пользователей используют свои аккаунты в соц сетях для регистрации в приложениях через мобильные устройства

Слайд 31Купонные программы
GPS купоны
когда клиенты находятся в месте
Вашего расположения, они могут зарегистрироваться (или просто
авторизоваться, если уже была регистрация) и получить бонусы.
Купоны QR-кодов.
Активируются при повторном посещении ресторана. Повышают лояльность клиентов.
28% покупателей сообщили, что им чрезвычайно нравится вновь возвращаться и совершать покупки (заказывать услуги) у компании, если вместе с покупкой они получают приятную скидку, вознаграждение и т.п. поощрения.

Слайд 32Автоматическое обновление
Вы полностью контролируете содержимое приложения
можно добавить и обновить:
Информацию о спец. мероприятиях
и событиях
Спецпредложения дня/недели
Купонные программы
Фото
И еще много другой информации.

Слайд 33PUSH-уведомления
Расскажите своим клиентам максимально быстро про:
специальные предложения,
нововведения, акции “Счастливые часы” и т.п.
Вас ближе к Вашим клиентам и устанавливают новый формат общения
— они совершенно бесплатны для Вас
— для сравнения, аналогичный SMS-план обойдется Вам в среднем в 4-6 тыс. руб. в месяц

Слайд 34Другие возможности

Слайд 35Прайс-лист наших услуг
Стоимость приложения зависит функционала —
можно разработать приложение и за тысячу 1000
рублей.
Ежемесячная абонентская плата — от 1000 рублей
Неограниченное количество PUSH-уведомлений
Неограниченное количество загрузок приложений
Прибыль в размере $50 000 — достижима!

Слайд 36Как начать работу
Свяжитесь с нами в
любое время
Позвоните: + 7 914 421 15
Посетите наш сайт: dartapps.ru
Источник: thepresentation.ru
Обзор: Мобильные технологии для бизнеса

Российский рынок мобильных решений для бизнеса продолжает расти и развиваться. В 2014 году на динамику рынка оказывали влияние новые технологии связи, рост продаж и снижение стоимости мобильных устройств, а также достаточно большой спрос на мобильные приложения со стороны корпоративных клиентов. В 2015 году рост рынка несколько замедлился из-за экономической и политической ситуации.
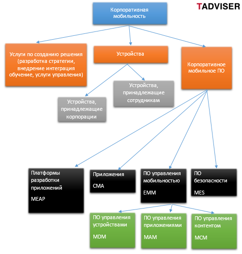
Структура рынка корпоративной мобильности
Рынок корпоративной мобильности активно развивается. Основные стимулы этого развития включают дальнейший рост мобильных устройств, в том числе новых форм мобильных устройств, например, носимые устройства. Активное внедрение облачных технологий и социальных сетей также стимулирует развитие рынка корпоративной мобильности. Консьмеризация ИТ и так называемый тренд BYOD являются наиболее важными тенденцией на рынке корпоративной мобильности.
- Структура рынка корпоративной мобильности
- Платформы разработки мобильных приложений
- Управление корпоративной мобильностью
- ПО мобильной корпоративной безопасности
- Мобильные приложения для бизнеса

Российский рынок мобильных приложений для бизнеса
Рынок мобильных приложений в России растет вслед за ростом продаж мобильных устройств и мобильного трафика. В числе факторов, влиявших на динамику рынка в 2014 году, можно отметить, в частности, развитие технологии 4G (LTE), и как следствие – увеличение пропускной способности каналов связи, скорости интернет-соединения на мобильных устройствах. Также на динамику влияло снижение стоимости мобильных гаджетов и увеличение спроса на мобильные приложения со стороны бизнеса.
- Оценки рынка мобильных приложений для бизнеса
- Драйверы рынка мобильных приложений для бизнеса
Интервью с экспертом

![]()
Управление корпоративной мобильностью
ПО управления корпоративной мобильностью (Enterprise Mobility Management, EMM) — класс программных средств, поддерживающих возможность использования мобильных устройств в корпоративных деловых процессах.
EMM включает продукты управления мобильными устройствами (MDM), мобильными приложениями (MAM), мобильным контентом (MCM), а также продукты, предлагающие интегрированные решения, включающие набор функций MDM/MAM/MCM.

Магический квадрант Gartner для ПО управления корпоративной мобильностью
Актуальные проекты
Корпоративная мобильность Bring Your Own Device — BYOD
Аббревиатура BYOD расшифровывается как «Bring Your Own Device» («принеси свое устройство») и описывает феномен распространения личных мобильных устройств в бизнес-среде. Также используются термины «консьюмеризация» и «пользовательские устройства». Аналитики уверены: со временем эта тенденция примет глобальный масштаб.
Согласно исследованиям, проведенным IDC, около 95% сотрудников компаний уже используют по крайней мере одно личное устройство для рабочих целей. По оценкам Gartner, около 90% компаний планируют поддерживать бизнес-приложения на устройствах, принадлежащих конечным пользователям, поскольку это позволит сократить расходы на оборудование на 40%. Кроме того, широкое распространение мобильных устройств поможет «выйти на связь» с сотрудником даже после окончания рабочего дня. Например, служащие смогут просматривать электронную почту или работать над презентацией в свое свободное время.
- BYOD в мире
- BYOD в России
- Личные мобильные устройства на работе приводят к допрасходам
- Облака и стратегия BYOD увеличивают необходимость автоматической IAM системы
- Этапы введения стратегии BYOD
- Безопасность при использовании BYOD
Актуальные продукты
Приложения mHealth
Термин mHealth подразумевает мобильные технологии, которые используются в медицине. К mHealth относятся различные мобильные решения для упрощения и ускорения оказания медицинской помощи, а также для работы с медицинскими данными.
История российской корпоративной мобильности
Источник: www.tadviser.ru
